Латвийский девелопер Алексей Загребельный: Российские связи, изменение бизнес-стратегии и новый имидж
	Латвийская девелоперская компания R.evolution Алексея Загребельного изначально ориентировалась на россиян, массово скупающих недвижимость в Латвии для получения вида на жительство в этой балтийской стране.
Но в 2014 году эта весьма выгодная в материальном плане тема стала очень непопулярной как следствие всем известных событий. 2022 год вообще сделал этот бизнес неприемлемым. Потому Алексею Загребельному пришлось срочно менять имидж и позиционировать себя в качестве уже международного девелопера и инвестора, чьи интересы сосредоточены в Дубае, Испании и Германии. Почти все упоминания о том, что Загребельный имеет интересы в России и связан не просто с российскими бизнесменами, а ближайшим окружением Владимира Путина, вычищены. Остались опосредованные упоминания, но по ним можно восстановить цепочку, ведущую к владельцу банка «Россия» Юрию Ковальчуку, который находится в международных санкционных списках как человек, приближенный к высшему руководству России и входящий в так называемый «ближний круг» Владимира Путина, и другим весьма интересным россиянам.
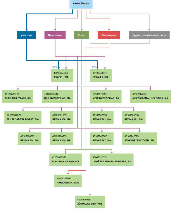
История этого сотрудничества началась как минимум в начале нулевых, когда Алексей Загребельный основал компанию по недвижимости и инвестициям R.Evolution City. Были ли тогда в капитале компании деньги россиян – неизвестно, но последующая цепочка событий позволяет предположить, что были. Откровенно российский след и причастность к бизнесу Загребельного представителей семьи Ковальчуков проявляется несколько позже, когда была основана Jūrmalas Dzintars. Ее учредителями на момент основания были Айнар Шлесерс (Ainārs Šlesers), Юлий Круминьш (Jūlijs Krūmiņš), Ивар Рудзитис (Ivars Rudzītis), Алексей Загребельный (Aleksejs Zagrebeļnijs) и Игорь Ефремов (Igors Jefremovs).

Через некоторое время Алексей Загребельный и Игорь Ефремов вышли из числа ее участников, но это дела не меняет - Jūrmalas Dzintars была зарегистрирована по адресу Jūrmala, Krišjāņa Barona iela 4A.

По этому адресу располагался ресторан Giardino, которым на момент регистрации фирмы Jūrmalas Dzintars владел Кирилл Ковальчук, племянник Юрия Ковальчука. Он в 2014 году стал президентом холдинга «Национальная Медиа Группа», а председателем совета директоров в холдинге является Алина Кабаева. В 2016 году Кирилл Ковальчук также попал под международные санкции.
Адрес регистрации Jūrmalas Dzintars в ресторане Ковальчуков и участие в этой фирме Алексея Загребельного можно было бы назвать совпадением, но в той же самой фирме Jūrmalas Dzintars среди участников есть и Ивар Рудзитис, который тоже связан с россиянами. Его жена, Наталья Рудзите (Nataļja Rudzīte), до 2017 года имела 25% в фирме DZINTARA PROJEKTI, в которой до того же самого года остальные 75% принадлежали Кириллу Ковальчуку. Кроме того, Наталья и Ивар Рудзитисы являются фигурантами резонансного уголовного дела о мошенничестве в одном из крупнейших банков России – Внешпромбанке. Часть денег была выведена в Латвию, а соучастникам Рудзитисов в этом мошенничестве были Алексей Чирков, Андрей Болотов и его жена Майя Болотова - дочь президента «Транснефти» Николая Токарева. Все они вместе с Рудзитисами основали в Латвии компанию Dzintaru 34.
Это несколько другая история, но она подтверждает то, что в капитале Jūrmalas Dzintars были российские деньги, а среди ее владельцев находятся и поныне (пусть и через посредников) одиознейшие российские деятели из высшего истеблишмента страны. Тот факт, что через некоторое время после основания фирмы Алексей Загребельный вышел из ее основателей, по сути, ничего не меняет. И есть веские основания предполагать, что выход этот был чисто формальный, а причиной была попытка уйти от санкций и уголовного преследования, под которые попало большинство владельцев Jūrmalas Dzintars – чета Рудзитис на то время уже фигурировала в так называемом «Деле стадиона Skonto», в рамках которого было арестовано имущество Ивара и Натальи Рудзитис.
Интересно в этом отношении еще и то, что среди учредителей Jūrmalas Dzintars, кроме Ивара Рудзитиса, был и Айнар Шлесерс. С обеими в Латвии вела совместный бизнес Лариса Маркус, бывший президент того самого Внешпромбанка, получившая в 2017 году 13 лет тюрьмы за вывод денег из банка. Каким образом во всем этом замешан Алексей Загребельный и его девелоперская группа R.evolution – неизвестно, но то, что в его окружении находятся люди, попавшие в уголовное дело по выводу денег из Внешпромбанка, вряд ли является совпадением.
Более того – с этими людьми Загребельный вел как минимум один совместный бизнес. Речь идет о все том же Jūrmalas Dzintars, один из учредителей которого, Айнар Шлесерс, кроме связей с Ларисой Маркус, имеет совместный бизнес с россиянами Романом Андроповым (Roman Andropov), Олегом Валинским (Oleg Valinskiy), Павлом Соколовым (Pavel Sokolov), Анатолием Кужелем (Anatoly Kuzhel). С ними он связан через EURO RAIL CARGO.

Возвращаясь к владельцу R.evolution Алексею Загребельному, следует еще процитировать Википедию, которая о его основном активе пишет следующее: «Компания работает преимущественно в Риге и Юрмале, а также в Барселоне, Берлине, Москве, Дубае. В 2018 году было зарегистрировано представительство R.evolution в Барселоне, а в 2021 году открыт офис в Дубае».

Почему не подчистили Википедию – можно догадаться. Этот ресурс славится своей независимостью и править его за деньги чрезвычайно трудно. Потому и висит там упоминание о девелоперских проектах R.evolution Алексея Загребельного в Москве. Правда, о чем именно идет речь – установить пока не удалось. В России фирмы на имя Алексея Загребельного не зарегистрированы. Но при наличии таких партнеров это совсем не удивительно.
Но зато известно, что в самом престижном новострое российской столицы, в комплексе «Москва-Сити», шестнадцать помещений на 85-м и 91-м этажах общей площадью более двух тысяч квадратных метров принадлежат люксембургской «Инрэд Мэнеджмент». Одним из директоров компании некоторое время был именно Алексей Загребельный, председатель правления компании R.evolution. Среди акционеров «Инрэд Мэнеджмент» - граждане Латвии и Кипра. Так что расследование, которое мы начали в отношении латвийского девелопера Алексея Загребельного, похоже, принесет еще немало интересных открытий о его связях и активах в России.
Читайте по теме:
	
	
	
	
	
	
	
	
	
	Комментарии:
comments powered by Disqus
04.11.2025, 17:51 • Открытия
04.11.2025, 17:39 • Конфликты
04.11.2025, 17:24 • Конфликты
04.11.2025, 17:03 • Открытия
04.11.2025, 16:48 • Конфликты
04.11.2025, 16:33 • Криминал
04.11.2025, 16:30 • Дайджест
04.11.2025, 16:27 • Открытия
04.11.2025, 16:27 • Открытия
04.11.2025, 16:09 • Криминал
04.11.2025, 16:00 • Дайджест
04.11.2025, 15:54 • Открытия
04.11.2025, 15:42 • Криминал
04.11.2025, 15:42 • Открытия
04.11.2025, 15:30 • Криминал
04.11.2025, 15:12 • Дайджест
04.11.2025, 15:06 • Дайджест
04.11.2025, 14:45 • Дайджест
04.11.2025, 14:36 • Открытия
04.11.2025, 14:27 • Криминал